消化系统肿瘤最新治疗方案! | 内含免费用药福利
2024-05-18
5718
消化系统肿瘤是常见的恶性肿瘤,主要包括食管癌、胃癌、肝胆胰肿瘤以及结直肠癌。数据显示,我国癌症发病的前五位中消化系统肿瘤占据三席,分别为结直肠癌(40.8万人)、胃癌(39.7万人)和肝癌(38.9万人);我国癌症死亡的前五位中消化系统肿瘤占据四席,分别为肝癌(33.6万人)、胃癌(28.9万人)、结直肠癌(19.6万人)和食管癌(19.4万人)[1]。配图来自:摄图网
针对消化系统肿瘤的靶向治疗近年已成为临床热点,以表皮生长因子受体(EGFR)和细胞间质上皮转换因子(c-Met)信号通路为靶点的靶向治疗,在消化系统肿瘤的未来治疗中可能发挥极为重要的作用。而在结直肠癌中,针对RAS/BRAF野生型HER2阳性患者的治疗也正得到越来越多临床研究者的关注。EGFR与c-Met信号通路
EGFR属于酪氨酸激酶I型受体家族,在生理状态下对细胞的生长和分化产生调节作用,而它的过度表达与细胞的增殖和癌变有关。研究发现,EGFR的高表达可促进肿瘤细胞的增殖、血管生成、粘附、侵袭和转移,并抑制肿瘤细胞的凋亡。数据表明,EGFR与70%以上的恶性肿瘤有关,在胃癌、结肠癌和直肠癌中均存在EGFR过度表达的现象[2]。针对EGFR的靶向药物可与人体细胞外EGFR特异性结合,从而阻断EGFR与天然配体结合,达到抑制肿瘤的增殖、诱导细胞凋亡、抑制肿瘤细胞向周围浸润继而阻止远处转移的目的[3]。C.MET是一种原癌基因蛋白产物,具有酪氨酸激酶活性。在结直肠癌等消化道肿瘤中,EGFR与c-Met是两种已经被证实的与癌症进展和转移有关的酪氨酸激酶受体。研究表明,阻断c-Met信号通路的激活可以抑制肿瘤细胞的迁徙、存活和增殖,从而控制肿瘤的发生发展[2]。对于结直肠癌,RAS/BRAF野生型患者的治疗已较为成熟,西妥昔单抗已普遍应用于临床治疗且取得了可观的疗效。HER2是和EGFR相同的激酶受体信号传导通路家族成员,在乳腺癌等癌症中,针对HER2靶点的靶向治疗取得了较大的成功。研究提示,HER2在RAS/BRAF野生型患者中的过表达率高于总体患者群,因此近年来,针对HER2阳性结直肠癌患者,特别是多线治疗失败患者的治疗越来越受关注[4]。对于经多线治疗失败的晚期消化系统肿瘤患者,参加临床试验是指南的推荐之一,在此,小编整理了一些正在招募中的消化系统肿瘤临床研究项目:▍免费用药-肠癌(一)

▍免费用药-肠癌(二)

▍免费用药-肠癌(三)

▍免费用药-肝癌(一)

▍免费用药-肝癌(二)

▍免费用药-肝癌(三)

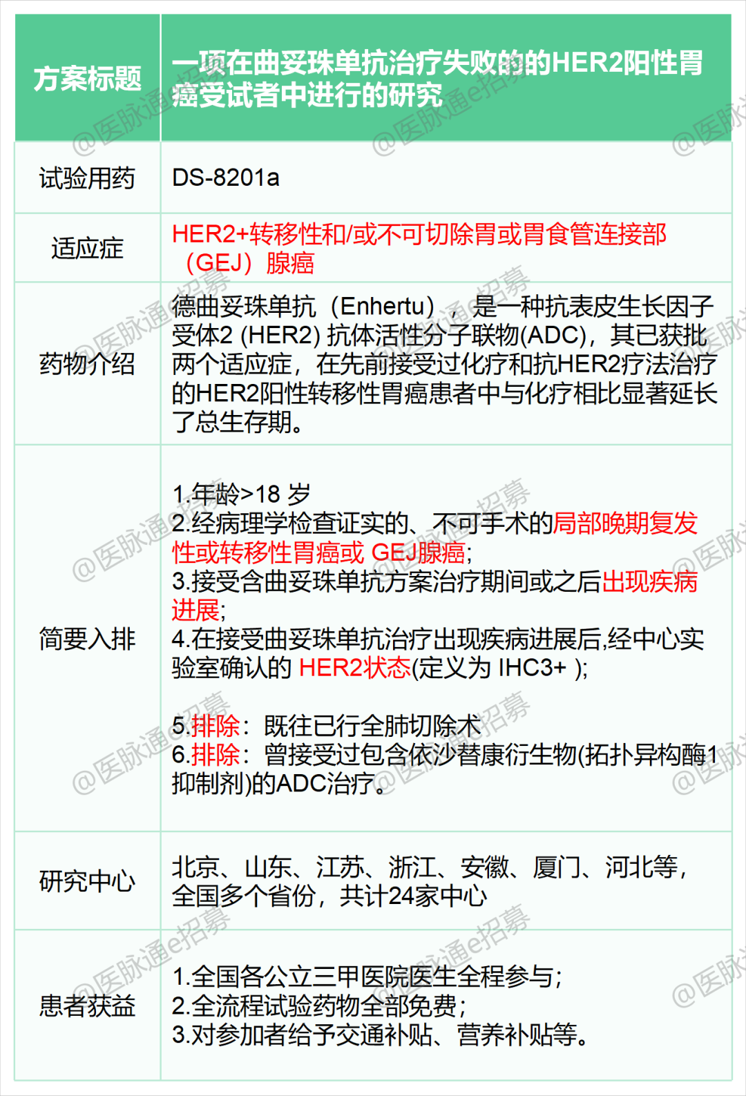
▍免费用药-胃癌(一)
